Click, NO start 2000 Camaro V6

Thread Tools
 
Search this Thread
 
Old May 17, 2025 | 05:56 PM
  #31  
craby's Avatar
April 2011 ROTM
Joined: Mar 2009
Posts: 22,016
From: Tokeland, Washington
ROTM Winner's Club
Default

if I read this right starter is fine
 
Old May 18, 2025 | 03:21 PM
  #32  
charkbites's Avatar
Thread Starter
|
In the Staging Lanes
Joined: Jun 2022
Posts: 84
From: Kissimmee, FL
Default hair pulling now, and not in a good way, lol

At a loss... what now? Why won't she start with the key? But will with Remote Start Switch? ARRRRG!
 
Old May 18, 2025 | 06:47 PM
  #33  
Green97's Avatar
In the Staging Lanes
Joined: Apr 2025
Posts: 69
From: Mild Mild Midwest
Default

Ok, this thread is long and a bit confusing. I literally had to copy out the relevant bits to make sense of it.

I turned her off to go change clothes to go to the store, about 10 mins. She hasn’t started since. I get one 'click' sound, then nothing.
I checked all the fuses, visually, related to starting, including the fuel pump.
I also switched the A/C relay with fuel pump relay since I didn't know how to check for a bad relay and I knew the a/c worked. No joy.

I pulled the battery terminals, brushed clean, and reconnected tightly and confirmed the chassis ground was tight. Double checked all fuses. Found a way to confirm relay resistance (thanx YouTube), all within about 78. Double checked relays by swapping: Fuel pump with A/C relay. Starter and Ignition with Fan#3.
I also tried to add a jumper wire at the starter relay inputs, still click only.

Finally got around to replacing the starter, had to replace battery too...DIDN'T WORK.
It still just gives one 'click' then nada.

Door locks, security light and door 'dinging' sound work.
After turning key to 'run' and getting only the 'click', the "check gauges" and "service engine soon" lights stay lit.
I have a scanner now, so will check that for codes.
After watching some 'scanner danner' vids, I'll also use a test light and/or multi-meter to check solenoid connections, block ground and clean off eyelets with wire brush.'


I got a remote start switch (RSS), hooked it to battery (+) and Solenoid S-post.
Connected Test light to battery (-), placed probe on grounding post on top of front passenger wheel well.
When I pressed the RSS, IT CRANKED!!! And the test light lit up.

the starter is grounded through the engine block. I ran an extra ground wire to my block from the battery

Craby, I tried your jumper cable to the starter housing, no joy there either .driving me nuts! I followed the harness from battery (+) to the solenoid and the ground strap sol-to-ground strap continuity checked ok, solenoid still engages with key turn, just won't crank.
Security light does blink and turn off, now have "service engine soon"light stays on.

connected Remote Start Switch to Bpost(instead of battery(+))and Spost, GOT CRANK!
A few things:

If you got the starter to crank by hooking some wires to it directly, you have a good starter, properly engaging, and likely no mechanical issues. The problem is likely electrical.

Crank sensor means nothing to the starter. It's actually a crankshaft position sensor and it only matters to the running of the engine. In general, most sensors will not matter to a no-crank issue.
Fuel pump stuff also is not related.

Security system may matter.

You have a V6 3.8. Automatic or manual? This does matter to starting.

Beyond this, take a breath, step back, go back to basics. You have been at this too long and things are getting muddy.

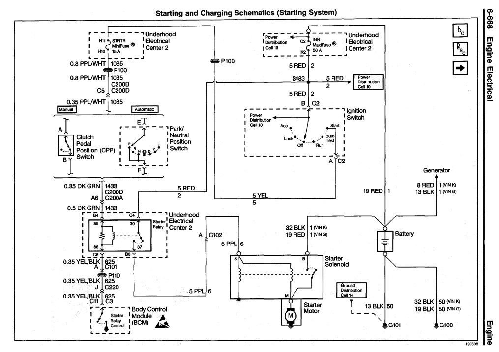
This is a schematic of the starting system out of the 1998 manual. I don't think 2000 is significantly different.

You put the switch on the B and S terminals of the starter, right? That would mean you have power from battery to starter.

Put a test light on S terminal and crank. Do you have power there with key in Start?

Pull the starter relay in the underhood box.
Put the test light on terminal C4. Do you have power there with key in Start?
Put 12 Volts from battery to terminal B6. Does it crank?

If you have no power on Start at C4, this is something in the control circuit. Might be theft deterrent stuff.

 
Old May 18, 2025 | 07:23 PM
  #34  
charkbites's Avatar
Thread Starter
|
In the Staging Lanes
Joined: Jun 2022
Posts: 84
From: Kissimmee, FL
Default @green97 thanks, she's an A/T

@green97, thank you for your time,
This part was a reply from craby, not me...
t"he starter is grounded through the engine block. I ran an extra ground wire to my block from the battery"
Security system may matter. @Green97, the security light goes out, and solenoid is engaging.
Crank sensor means nothing to the starter. It's actually a crankshaft position sensor and it only matters to the running of the engine. In general, most sensors will not matter to a no-crank issue.@Green97, I didn't think so either.
Fuel pump stuff also is not related. @green97rs Only in the sense that it's not a security issue, since it does engage, right?
@green97rs You have a V6 3.8. Automatic or manual? This does matter to starting.
Automatic
@green97rs take a breath, step back, go back to basics. You have been at this too long and things are getting muddy.
NO DOUBT. I'm learning the 'basics' as I go, haven't had to work on a car in years, so many 'new' things to learn. That's a different wiring diagram than I have, so need time to sort it out, thank you.
I'm thinking you're right, that it's electrical, but where?
You put the switch on the B and S terminals of the starter, right?
Yes
Put a test light on S terminal and crank. Do you have power there with key in Start?
I'm by myself in this, that's why I bought a Remote Start Switch, I dont know if there's enough room on the post for both, or if I can finagle my body to cooperate the attempt, but I'll give it a shot.
Put the test light on terminal C4. Do you have power there with key in Start? Yes, I think I did test this, but will check it again.
Put 12 Volts from battery to terminal B6. Does it crank? I don’t have a Power Probe, so I don't know how to do this.





 

Last edited by charkbites; May 18, 2025 at 07:37 PM.
Old May 18, 2025 | 07:39 PM
  #35  
Green97's Avatar
In the Staging Lanes
Joined: Apr 2025
Posts: 69
From: Mild Mild Midwest
Default

Originally Posted by charkbites
the security light goes out, and solenoid is engaging.
There is a little more to it than the light.

By solenoid, you mean starter solenoid, yes? Does it engage and stay engaged as long as you hold the key, or engage and drop? It may be hard to tell.

This is one of the things you should watch for with the test light on the relay terminal. Will it blink and go off, or will it stay on as long as you hold the key?

Originally Posted by charkbites
Only in the sense that it's not a security issue, since it does engage, right?
In the sense that whether FP works or not it doesn't matter to the ability to crank.

Originally Posted by charkbites
Automatic
Cool. That means the PNP switch is the applicable thing here.

Originally Posted by charkbites
I'm thinking you're right, that it's electrical, but where?
I would like to know the results of the testing above before speaking more certainly, but it kind of makes me think of bad contact in switch or relay. Maybe bad ground.

Manual tells me there is a theft deterrent relay, and that may be where you wind up.

Speaking of which, you should really find a manual for your year to be sure. Search the forum, there is a link to some manuals around here somewhere.
 
Old May 18, 2025 | 08:21 PM
  #36  
charkbites's Avatar
Thread Starter
|
In the Staging Lanes
Joined: Jun 2022
Posts: 84
From: Kissimmee, FL
Default

@Green97 Yes, the starter solenoid, Yes, it stays engaged, I can hear the bendix returning about 10-15seconds after I disengage the key (as stated in the 2000 Repair Manual). I've since had to re-download the manual (my original became corrupted) but haven't dived back into it, but I didn't see anything in there(pg. 6-689). I'll double check, especially the starter relay under load, as it says the BCM energizes the starter relay by grounding one side of the relay coil ONLY when theft deterents NOT activated. Since I ruled out ant-theft, I dismissed this, but after double checking my notes, and your point about the security system, maybe I shouldn't have.
In the sense that whether FP works or not it doesn't matter to the ability to crank.
But doesn't the fact that it engages rule out anti-theft? From all I've read, the ant-theft will allow crank but deny fuel, therefore no Start.
Thanks for your help.
 

Last edited by charkbites; May 18, 2025 at 08:39 PM.
Old May 18, 2025 | 11:57 PM
  #37  
Green97's Avatar
In the Staging Lanes
Joined: Apr 2025
Posts: 69
From: Mild Mild Midwest
Default

Hm. This continues to get weirder.

On the brighter side of things, it probably isn't you being crazy.

I would still try 12 Volts to terminal B6.
 
Old May 19, 2025 | 07:23 AM
  #38  
craby's Avatar
April 2011 ROTM
Joined: Mar 2009
Posts: 22,016
From: Tokeland, Washington
ROTM Winner's Club
Default

redo the negative battery cable end. make sure its getting good connection.
 
Old May 19, 2025 | 11:55 AM
  #39  
Green97's Avatar
In the Staging Lanes
Joined: Apr 2025
Posts: 69
From: Mild Mild Midwest
Default

Random thought - what is the condition of the cables themselves?

I had a problem with a slow and inconsistent crank once that tracked down to the fact that the cable from starter to battery had like 3 splices which all turned out to have some corrosion in them. Totally cured with a new cable that was in one piece.
 
Old May 19, 2025 | 02:44 PM
  #40  
charkbites's Avatar
Thread Starter
|
In the Staging Lanes
Joined: Jun 2022
Posts: 84
From: Kissimmee, FL
Default response

Rhe negative battery terminal is factory
[img alt="Factory negative battery terminal
"]https://cimg0.ibsrv.net/gimg/camaroforums.com-vbulletin/1120x2000/pxl_20250519_184316313_1f78a17e3a48ce4189cff51fc02 c4742f973831b.jpg[/img]
Factory negative battery terminal
Just did battery base voltage test
Battery base voltage post to post
Battery base voltage post to post
Direct wire voltage at eyelet that feeds solenoid


Solenoid wire base test at eyelet
Solenoid wire base test at eyelet
I also test the voltage from battery (+) to the IP fuse box

IP fuse box voltage
IP fuse box voltage
Now, I need to test them under load, just gimmee a few, it's freeking hot ou here.
 



All times are GMT -5. The time now is 07:15 PM.